1.前言
最近在做一个考试系统,前台用的是SpringMVC的架构,所以打算写几篇博客总结一下有关SpringMvc的知识.曾记得以前用过.net版的MVC框架,所以整体理解起来不是很困难.
2.SpringMVC的整体架构
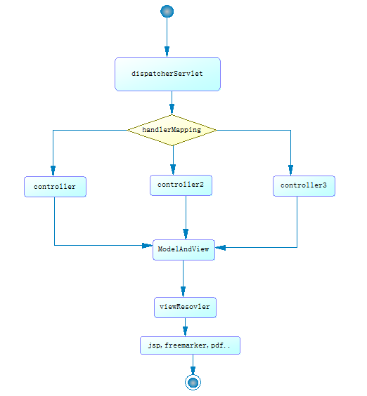
2.1 整体流程图
2.2 SpringMVC结构
看了上面的流程图,下面来简单的分析一下.
DispatcherServlet:中央控制器,把请求转发给具体的控制器类
Controller:具体处理请求的控制器
HandlerMapping:映射处理器,负责映射中央处理器转发给具体的Controller
ModelAndView:服务层返回的数据和视图层的封装类
ViewResolver:视图解析器
Interceptor:拦截器,负责拦截我们定义的请求然后做处理工作
3.第一个实例讲解
3.1 配置中央控制器
<?xml version="1.0" encoding="UTF-8"?>
<web-app xmlns:xsi="http://www.w3.org/2001/XMLSchema-instance"
xmlns="http://java.sun.com/xml/ns/javaee"
xsi:schemaLocation="http://java.sun.com/xml/ns/javaee http://java.sun.com/xml/ns/javaee/web-app_3_0.xsd"
id="WebApp_ID" version="3.0">
<!-- 中央转发器 -->
<servlet>
<servlet-name>springmvc</servlet-name>
<servlet-class>org.springframework.web.servlet.DispatcherServlet</servlet-class>
</servlet>
<servlet-mapping>
<servlet-name>springmvc</servlet-name>
<!-- //不要配置/*,否则会出现404的错误 -->
<url-pattern>*.do</url-pattern>
</servlet-mapping>
<display-name>Spring-Mvc</display-name>
</web-app>
3.2 创建springmvc的核心配置文件
文件的命名规则:中央控制器(servlet的名称)+"-servlet.xml"
默认位置:WEB-INF下
配置Controller和视图解析器
<?xml version="1.0" encoding="UTF-8"?>
<beans xmlns="http://www.springframework.org/schema/beans"
xmlns:xsi="http://www.w3.org/2001/XMLSchema-instance"
xmlns:mvc="http://www.springframework.org/schema/mvc"
xmlns:context="http://www.springframework.org/schema/context"
xmlns:aop="http://www.springframework.org/schema/aop"
xmlns:tx="http://www.springframework.org/schema/tx"
xsi:schemaLocation="http://www.springframework.org/schema/beans
http://www.springframework.org/schema/beans/spring-beans-3.0.xsd
http://www.springframework.org/schema/mvc
http://www.springframework.org/schema/mvc/spring-mvc-3.0.xsd
http://www.springframework.org/schema/context
http://www.springframework.org/schema/context/spring-context-3.0.xsd
http://www.springframework.org/schema/aop
http://www.springframework.org/schema/aop/spring-aop-3.0.xsd
http://www.springframework.org/schema/tx
http://www.springframework.org/schema/tx/spring-tx-3.0.xsd ">
<!-- 配置文件形式要配置的组建:Controller,handlermapping(有默认规则),viewResolver,interceptor -->
<bean class="org.springframework.web.servlet.view.InternalResourceViewResolver">
<!-- 配置从项目根目录到一端路径 -->
<property name="prefix" value="/WEB-INF/jsp/"/>
<!-- 文件后缀名称 -->
<property name="suffix" value=".jsp"/>
</bean>
<!-- 配置controller,name为要访问的控制器的路径-->
<bean id="TestController" name="/hello.do" class="com.url.controller.TestController"></bean>
</beans>
3.3 创建控制器
package com.url.controller;
import javax.servlet.http.HttpServletRequest;
import javax.servlet.http.HttpServletResponse;
import org.springframework.web.servlet.ModelAndView;
import org.springframework.web.servlet.mvc.AbstractController;
public class TestController extends AbstractController {
@Override
protected ModelAndView handleRequestInternal(HttpServletRequest arg0,
HttpServletResponse arg1) throws Exception {
System.out.println("hello springmvc");
//ModelAndView会被视图解析器解析自动加上前缀和后缀
return new ModelAndView("index");
}
}
4.小结
通过本篇博客简单的讲解了一下SpringMVC的整体架构,并配上了一个简单的实例,下篇博客讲解一下几种视图映射的方式.
来自:

