首页 > 编程语言 > Python类的继承super相关原理解析
2020
10-23

Python类的继承super相关原理解析

看了网上许多关于super、mro、C3的介绍感觉没有一份很容易初学者理解的文档,直接看C3算法的话,比较难理解,也没必要,如果掌握一套规律的话,会轻松许多。我将网上这些博主的文章进行一个梳理总结,最后形成一套实用的关于super、mro、C3的理解介绍。

1、super

super()是一种将子类与父类联系起来的一种方法,子类通过继承父类,可以使用父类的方法和属性,也可以自己定义属于自己的方法和属性。super方法主要用在多继承中,在单继承时直接调用父类方法即可

下面这个是SGD源码的一部分,根据这份源码,

class SGD(Optimizer):
  def __init__(self, params, lr=required, momentum=0, dampening=0,
         weight_decay=0, nesterov=False):
    defaults = dict(lr=lr, momentum=momentum, dampening=dampening,
            weight_decay=weight_decay, nesterov=nesterov)
    if nesterov and (momentum <= 0 or dampening != 0):
      raise ValueError("Nesterov momentum requires a momentum and zero dampening")
    super(SGD, self).__init__(params, defaults)
  def __setstate__(self, state):
    super(SGD, self).__setstate__(state)
    for group in self.param_groups:
      group.setdefault('nesterov', False)

这是SGD类中的代码

有2点需要补充说明:

1、super联系父类的时候,需要调用父类的方法,包括所带的形参写完整,子类不够的形参需要额外加上

2、super联系父类的时候,不只是可以调用__init__,而且还可以调用父类其他的方法

3、python3可以写成super().__init__()这种写法了。

4、类都默认继承object类

另外,在super的使用过程中,还需要注意初始化对继承的影响:

1、子类继承父类,但不执行__init__方法,那么会自动继承父类属性。

2、子类继承父类,执行了__init__方法,且不调用super初始化父类构造函数,那么子类不会自动继承父类属性。

3、子类继承父类,执行了__init__方法,且调用了super初始化了父类的构造函数,那么子类会继承父类属性。

2、mro

Python的MRO,方法解析顺序,即在调用方法时,会对当前类以及所有的基类进行一个搜索,以确定该方法之所在,而这个搜索的顺序就是MRO。然后python会按照这个顺序去执行类之间的调用问题。

直接上例子

class A1():
  def __init__(self):
    print('A1')
    super().__init__()
class A2():
  def __init__(self):
    print('A2')
    super().__init__()
class A3():
  def __init__(self):
    print('A3')
    super().__init__()
class B1(A1, A2):
  def __init__(self):
    print('B1')
    super().__init__()
class B2(A2):
  def __init__(self):
    print('B2')
    super().__init__()
class B3(A2, A3):
  def __init__(self):
    print('B3')
    super().__init__()
class C1(B1):
  def __init__(self):
    print('C1')
    super().__init__()
class C2(B1, B2):
  def __init__(self):
    print('C2')
    super().__init__()
class C3(B2, B3):
  def __init__(self):
    print('C3')
    super().__init__()
class D(C1, C2, C3):
  def __init__(self):
    print('D')
    super().__init__()
d = D()
print(D.__mro__)

输出如下:

(<class '__main__.D'>, <class '__main__.C1'>, <class '__main__.C2'>, <class '__main__.B1'>, <class '__main__.A1'>, <class '__main__.C3'>, <class '__main__.B2'>, <class '__main__.B3'>, <class '__main__.A2'>, <class '__main__.A3'>, <class 'object'>)

那么这个程序是按怎么个顺序依次去执行那些方法呢,就是按照MRO中的顺序。

那么这个顺序如何自己手写出来呢?这就是C3算法,用于计算出MRO,得出执行顺序

3、c3算法

但是我在这里想告诉大家如何根据C3算法找出规律,从而自己写出顺序

还是上手例子,根据上面这个图,我们可以列出下面这个表,这个表示网上一个博主做的,可以说做出这张表就是做出了答案,那这张表“实际取出的类”怎么推出来的呢?我拿过来提炼出一些比较直接的规律

规律1:预查找父类按左边优先原则,比如第一行,当前类D的预查找父类选最左边的C1,而不是C2、C3。

规律2:当“预查找父类是否还有其他子类?同时又是最底层查找类的父类或父父类、父父父...类”没有的时候,直接选取预查找父类作为答案。当这项有类的时候,若“最底层的未查找父类”还有,则优先选它,若没有了,则选取这项类作为答案。

规律3:当预查找父类是object,只要最底层的未查找父类还有,就选这个最底层的未查找父类。若没有,则“预查找父类是否还有其他子类?同时又是最底层查找类的父类或父父类、父父父...类”有类的时候,就选这个类,没有的话,答案就是object

另外,

如何去画图:

1、子类永远画在父类的下面,并用有向箭头指向父类

2、遇到多继承则按代码中继承列表的顺序从左往右写。如果有多个子类继承了同一个父类,那么这个父类则放在它能够出现的所有位置中最左的位置。需遵循图里面的广度优先原则进行遍历(在广度优先原则的前提下又优先遍历左边的):

练习:

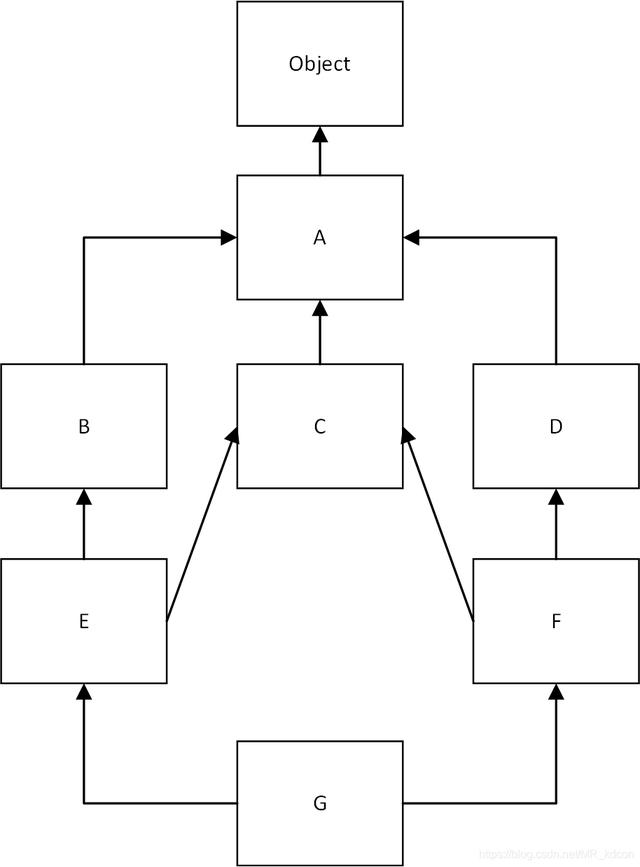
下面这个是网上的一份代码,看懂上面的规律以及如何画有向图之后,就可以顺利得出MRO的值了

class A:
  def __init__(self):
    print('A')
    
class B(A):
  def __init__(self):
    print('B')
    super().__init__()

class C(A):
  def __init__(self):
    print('C')
    super().__init__()

class D(A):
  def __init__(self):
    print('D')
    super().__init__()
    
class E(B, C):
  def __init__(self):
    print('E')
    super().__init__()


class F(C, D):
  def __init__(self):
    print('F')
    super().__init__()

class G(E, F):
  def __init__(self):
    print('G')
    super().__init__()

首先,画图

然后列表

当前类最底层未查找的父类预查找的父类预查找父类是否为object预查找父类是否有其他子类,同时又是最底层查找类的父类、父父类实际取出的类GE、FEnonoEEFBnonoBBFAno有,CFFnoCnonoCCnoAno有,DDDnoAnonoAAnoobjectyesnoobject

答案:

mro:GEBFC

以上就是本文的全部内容,希望对大家的学习有所帮助,也希望大家多多支持自学编程网。

编程技巧