一、概述
Fresco 是一个强大的图片加载组件。使用它之后,你不需要再去关心图片的加载和显示这些繁琐的事情! 支持 Android 2.3 及以后的版本。如果需要了解 Fresco 的使用可以访问 Fresco 使用文档。
Fresco是一个功能完善的图片加载框架,在Android开发中有着广泛的应用,那么它作为一个图片加载框架,有哪些特色让它备受推崇呢?
- 完善的内存管理功能,减少图片对内存的占用,即便在低端机器上也有着不错的表现。
- 自定义图片加载的过程,可以先显示低清晰度图片或者缩略图,加载完成后再显示高清图,可以在加载的时候缩放和旋转图片。
- 自定义图片绘制的过程,可以自定义谷中焦点、圆角图、占位图、overlay、进图条。
- 渐进式显示图片。
- 支持Gif。
- 支持Webp。
Fresco的组成结构还是比较清晰的,大致如下图所示:


其实这两张图来自不同的文章,但是我觉得两者的分层实际上基本是一样的。只是一个比较概括,一个比价具体,将两者摆在一起,更有助于大家去理解其实现细节。当然除了 UI 和加载显示部分外,还有 Gif,动态图片等内容,以及对应图片解码编码逻辑等。这部分不打算去讲解,因为这部分虽然也是源码很重要的一部分,但是这部分需要相关专业知识才好说明白,此外且涉及到 C++ 代码。
下面结合代码分别解释一下上面各模块的作用以及大概的工作原理。
二、DraweeView
它继承自ImageView,是Fresco加载图片各个阶段过程中图片显示的载体,比如在加载图片过程中它显示的是占位图、在加载成功时切换为目标图片。不过后续官方可能不再让这个类继承ImageView,所以该类并不支持ImageView 的 setImageXxx, setScaleType 以及其他类似的方法。目前DraweeView与ImageView唯一的交集是:它利用ImageView来显示 Drawable:
//DraweeView.setController()
public void setController(@Nullable DraweeController draweeController) {
mDraweeHolder.setController(draweeController);
super.setImageDrawable(mDraweeHolder.getTopLevelDrawable()); //super 就是 ImageView
}
//DraweeHolder.getTopLevelDrawable()
public @Nullable Drawable getTopLevelDrawable() {
return mHierarchy == null ? null : mHierarchy.getTopLevelDrawable(); // mHierarchy 是 DraweeHierachy,
}
DraweeView.setController()会在Fresco加载图片时会调用。其实在这里可以看出Fresco的图片显示原理是 :利用ImageView显示DraweeHierachy的TopLevelDrawable。上面这段代码引出了UI 层中另外两个关键类:DraweeHolder和DraweeHierachy。
三、DraweeHierachy
可以说它是Fresco图片显示的实现者。它的输出是Drawable,这个Drawable会被DraweeView拿来显示(上面已经说了)。它内部有多个Drawable,当前显示在DraweeView的Drawable叫做TopLevelDrawable。在不同的图片加载阶段,TopLevelDrawable是不同的(比如加载过程中是 placeholder,加载完成是目标图片)。具体的Drawable切换逻辑是由它来具体实现的。
它是由DraweeController直接持有的,因此对于不同图片显示的切换操作具体是由DraweeController来直接操作的。
四、DraweeHolder
可以把它理解为DraweeView、DraweeHierachy和DraweeController这 3 个类之间的粘合剂, DraweeView 并不直接和DraweeController 和DraweeHierachy 直接接触,所有的操作都是通过它传过去。这样,后续将 DraweeView 的父类改为 View,也不会影响到其他类。DraweeView 作为 View 可以感知点击和生命周期,通过DraweeHolder 来控制其他两个类的操作。
想想如果是你,你会抽出 DraweeHolder 这样一个类吗?实际上,这里对我们平时开发也是有所借鉴,严格控制每一个类之间的关系,可以引入一些一些中间类,让类与类之间的关系耦合度降低,方便日后迭代。
具体引用关系如下图:

它的主要功能是: 接收DraweeView的图片加载请求,控制ProducerSequence发起图片加载和处理流程,监听ProducerSequence加载过程中的事件(失败、完成等),并更新最新的Drawable到DraweeHierachy。
五、DraweeController 的构造逻辑
在Fresco中DraweeController是通过PipelineDraweeControllerBuilderSupplier 获取的。Fresco在初始化时会调用下面的代码:
// Fresco.java
private static void initializeDrawee(Context context, @Nullable DraweeConfig draweeConfig) {
sDraweeControllerBuilderSupplier = new PipelineDraweeControllerBuilderSupplier(context, draweeConfig);
SimpleDraweeView.initialize(sDraweeControllerBuilderSupplier);
}
sDraweeControllerBuilderSupplier 是静态变量,也就是说其在只会初始一次。所有的DraweeController都是通过调用sDraweecontrollerbuildersupplier.get() 得到的。
private void init(Context context, @Nullable AttributeSet attrs) {
try {
if (FrescoSystrace.isTracing()) {
FrescoSystrace.beginSection("SimpleDraweeView#init");
}
if (isInEditMode()) {
getTopLevelDrawable().setVisible(true, false);
getTopLevelDrawable().invalidateSelf();
} else {
Preconditions.checkNotNull(
sDraweecontrollerbuildersupplier, "SimpleDraweeView was not initialized!");
mControllerBuilder = sDraweecontrollerbuildersupplier.get(); // 调用一次就会创建一个新的实例
}
// ...... 省略其他代码
}
Fresco每次图片加载都会对应到一个DraweeController,一个DraweeView的多次图片加载可以复用同一个DraweeController:
SimpleDraweeView.java
public void setImageURI(Uri uri, @Nullable Object callerContext) {
DraweeController controller =
mControllerBuilder
.setCallerContext(callerContext)
.setUri(uri) //设置新的图片加载路径
.setOldController(getController()) //复用 controller
.build();
setController(controller);
}
所以一般情况下 : 一个DraweeView对应一个DraweeController。
六、通过 DataSource 发起图片加载
在前面已经说了DraweeController是直接持有DraweeHierachy,所以它观察到ProducerSequence的数据变化是可以很容易更新到DraweeHierachy(具体代码先不展示了)。那它是如何控制ProducerSequence来加载图片的呢?其实DraweeController并不会直接和ProducerSequence发生关联。对于图片的加载,它直接接触的是DataSource,由DataSource进而来控制ProducerSequence发起图片加载和处理流程。下面就跟随源码来看一下DraweeController是如果通过DataSource来控制ProducerSequence发起图片加载和处理流程的。
// AbstractDraweeController.java
protected void submitRequest() {
mDataSource = getDataSource();
final DataSubscriber<T> dataSubscriber = new BaseDataSubscriber<T>() { //可以简单的把它理解为一个监听者
@Override
public void onNewResultImpl(DataSource<T> dataSource) { //图片加载成功
...
}
...
};
...
mDataSource.subscribe(dataSubscriber, mUiThreadImmediateExecutor); //mUiThreadImmediateExecutor是指 dataSubscriber 回调方法运行的线程,这里是主线程
}
那DataSource是什么呢? getDataSource()最终会调用到:
// PipelineDraweeControllerBuilder
protected DataSource<CloseableReference<CloseableImage>> getDataSourceForRequest(
DraweeController controller,
String controllerId,
ImageRequest imageRequest,
Object callerContext,
AbstractDraweeControllerBuilder.CacheLevel cacheLevel) {
return mImagePipeline.fetchDecodedImage(
imageRequest,
callerContext,
convertCacheLevelToRequestLevel(cacheLevel),
getRequestListener(controller),
controllerId);
}
// CloseableProducerToDataSourceAdapter<T>
public static <T> DataSource<CloseableReference<T>> create(
Producer<CloseableReference<T>> producer,
SettableProducerContext settableProducerContext,
RequestListener2 listener) {
CloseableProducerToDataSourceAdapter<T> result =
new CloseableProducerToDataSourceAdapter<T>(producer, settableProducerContext, listener);return result;
}
所以DraweeController最终拿到的DataSource是CloseableProducerToDataSourceAdapter。这个类在构造的时候就会启动图片加载流程(它的构造方法会调用producer.produceResults(...),这个方法就是图片加载的起点,我们后面再看)。
这里我们总结一下Fresco中DataSource的概念以及作用:在Fresco中DraweeController每发起一次图片加载就会创建一个DataSource,这个DataSource用来提供这次请求的数据(图片)。DataSource只是一个接口,至于具体的加载流程Fresco是通过ProducerSequence来实现的。
七、Fresco图片加载前的逻辑
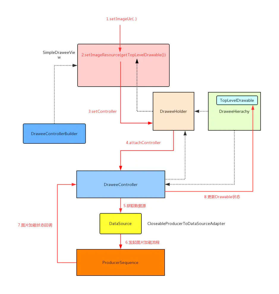
了解了上面的知识后,我们过一遍图片加载的源码(从 UI 到 DraweeController),来理一下目前所了解的各个模块之间的联系。我们在使用Fresco加载图片时一般是使用这个API:SimpleDraweeView.setImageURI(imageLink),这个方法最终会调用到:
// SimpleDraweeView.java
public void setImageURI(Uri uri, @Nullable Object callerContext) {
DraweeController controller = mControllerBuilder
.setCallerContext(callerContext)
.setUri(uri)
.setOldController(getController())
.build(); //这里会复用 controller
setController(controller);
}
public void setController(@Nullable DraweeController draweeController) {
mDraweeHolder.setController(draweeController);
super.setImageDrawable(mDraweeHolder.getTopLevelDrawable());
}
即每次加载都会使用DraweeControllerBuilder来build一个DraweeController。其实这个DraweeController默认是复用的,这里的复用针对的是同一个SimpleDraweeView
。然后会把DraweeController设置给DraweeHolder,并在加载开始默认是从DraweeHolder获取TopLevelDrawable并展示到DraweeView。继续看一下DraweeHolder的逻辑:
// DraweeHolder.java
public @Nullable Drawable getTopLevelDrawable() {
return mHierarchy == null ? null : mHierarchy.getTopLevelDrawable();
}
/** Sets a new controller. */
public void setController(@Nullable DraweeController draweeController) {
boolean wasAttached = mIsControllerAttached;
if (wasAttached) {
detachController();
}
// Clear the old controller
if (isControllerValid()) {
mEventTracker.recordEvent(Event.ON_CLEAR_OLD_CONTROLLER);
mController.setHierarchy(null);
}
mController = draweeController;
// 注意这里是只有确定已经 attached 才会调用,也就是才回去加载图片
if (wasAttached) {
attachController();
}
}
在DraweeHolder.setController()中把DraweeHierachy设置给DraweeController,并重新attachController(),attachController()主要调用了DraweeController.onAttach():
// AbstractDraweeController.java
public void onAttach() {
...
mIsAttached = true;
if (!mIsRequestSubmitted) {
submitRequest();
}
}
protected void submitRequest() {
mDataSource = getDataSource();
final DataSubscriber<T> dataSubscriber = new BaseDataSubscriber<T>() { //可以简单的把它理解为一个监听者
@Override
public void onNewResultImpl(DataSource<T> dataSource) { //图片加载成功
...
}
...
};
...
mDataSource.subscribe(dataSubscriber, mUiThreadImmediateExecutor); //mUiThreadImmediateExecutor是指 dataSubscriber 回调方法运行的线程,这里是主线程
}
即通过submitRequest()提交了一个请求,这个方法我们前面已经看过了,它所做的主要事情就是,构造了一个DataSource。这个DataSource我们经过追踪,它的实例实际上是CloseableProducerToDataSourceAdapter。CloseableProducerToDataSourceAdapter在构造时就会调用producer.produceResults(...),进而发起整个图片加载流程。
用下面这张图总结从SimpleDraweeView->DraweeController的图片加载逻辑:

到这里我们梳理完了Fresco在真正发起图片加载前所走的逻辑,那么Fresco的图片加载流程是如何控制的呢?到底经历了哪些步骤呢?
八、Producer
Fresco中有关图片的内存缓存、解码、编码、磁盘缓存、网络请求都是在这一层实现的,而所有的实现的基本单元是Producer,所以我们先来理解一下Producer:
看一下它的定义:
/**
* <p> Execution of image request consists of multiple different tasks such as network fetch,
* disk caching, memory caching, decoding, applying transformations etc. Producer<T> represents
* single task whose result is an instance of T. Breaking entire request into sequence of
* Producers allows us to construct different requests while reusing the same blocks.
*/
public interface Producer<T> {
/**
* Start producing results for given context. Provided consumer is notified whenever progress is made (new value is ready or error occurs).
*/
void produceResults(Consumer<T> consumer, ProducerContext context);
}
结合注释我们可以这样定义Producer的作用:一个Producer用来处理整个Fresco图片处理流程中的一步,比如从网络获取图片、内存获取图片、解码图片等等。而对于Consumer可以把它理解为监听者,看一下它的定义:
public interface Consumer<T> {
/**
* Called by a producer whenever new data is produced. This method should not throw an exception.
*
* <p>In case when result is closeable resource producer will close it after onNewResult returns.
* Consumer needs to make copy of it if the resource must be accessed after that. Fortunately,
* with CloseableReferences, that should not impose too much overhead.
*
* @param newResult
* @param status bitwise values describing the returned result
* @see Status for status flags
*/
void onNewResult(T newResult, @Status int status);
/**
* Called by a producer whenever it terminates further work due to Throwable being thrown. This
* method should not throw an exception.
*
* @param t
*/
void onFailure(Throwable t);
/** Called by a producer whenever it is cancelled and won't produce any more results */
void onCancellation();
/**
* Called when the progress updates.
*
* @param progress in range [0, 1]
*/
void onProgressUpdate(float progress);
}
Producer的处理结果可以通过Consumer来告诉外界,比如是失败还是成功。
九、Producer 的组合
一个ProducerA可以接收另一个ProducerB作为参数,如果ProducerA处理完毕后可以调用ProducerB来继续处理。并传入Consumer来观察ProducerB的处理结果。比如Fresco在加载图片时会先去内存缓存获取,如果内存缓存中没有那么就网络加载。这里涉及到两个Producer分别是BitmapMemoryCacheProducer和NetworkFetchProducer,假设BitmapMemoryCacheProducer为ProducerA,NetworkFetchProducer为ProducerB。我们用伪代码看一下他们的逻辑:
// BitmapMemoryCacheProducer.java
public class BitmapMemoryCacheProducer implements Producer<CloseableReference<CloseableImage>> {
private final Producer<CloseableReference<CloseableImage>> mInputProducer;
// 我们假设 inputProducer 在这里为NetworkFetchProducer
public BitmapMemoryCacheProducer(...,Producer<CloseableReference<CloseableImage>> inputProducer) {
...
mInputProducer = inputProducer;
}
@Override
public void produceResults(Consumer<CloseableReference<CloseableImage>> consumer,...) {
CloseableReference<CloseableImage> cachedReference = mMemoryCache.get(cacheKey);
if (cachedReference != null) {
//从缓存中获取成功,直接通知外界
consumer.onNewResult(cachedReference, BaseConsumer.simpleStatusForIsLast(isFinal));
return;
}
//包了一层Consumer,即mInputProducer产生结果时,它自己可以观察到
Consumer<CloseableReference<CloseableImage>> wrappedConsumer = wrapConsumer(consumer..);
//网络加载
mInputProducer.produceResults(wrappedConsumer, producerContext);
}
}
// NetworkFetchProducer.java
public class NetworkFetchProducer implements Producer<EncodedImage> {
// 它并没有 inputProducer, 对于 Fresco 的图片加载来说如果网络都获取失败,那么就是图片加载失败了
@Override
public void produceResults(final Consumer<CloseableReference<CloseableImage>> consumer,..) {
// 网路获取
// ...
if(获取到网络图片){
notifyConsumer(...); //把结果通知给consumer,即观察者
}
...
}
}
代码可能不是很好理解,可以结合下面这张图来理解这个关系:

Fresco可以通过组装多个不同的Producer来灵活的定义不同的图片处理流程的,多个Producer组装在一块称为ProducerSequence (Fresco 中并没有这个类哦)。一个ProducerSequence一般定义一种图片处理流程,比如网络加载图片的ProducerSequence叫做NetworkFetchSequence,它包含多个不同类型的Producer。
十、网络图片加载的处理流程
在Fresco中不同的图片请求会有不同的ProducerSequence来处理,比如网络图片请求:
// ProducerSequenceFactory.java
private Producer<CloseableReference<CloseableImage>> getBasicDecodedImageSequence(ImageRequest imageRequest) {
switch (imageRequest.getSourceUriType()) {
case SOURCE_TYPE_NETWORK: return getNetworkFetchSequence();
...
}
所以对于网络图片请求会调用getNetworkFetchSequence:
/**
* swallow result if prefetch -> bitmap cache get -> background thread hand-off -> multiplex ->
* bitmap cache -> decode -> multiplex -> encoded cache -> disk cache -> (webp transcode) ->
* network fetch.
*/
private synchronized Producer<CloseableReference<CloseableImage>> getNetworkFetchSequence() {
...
mNetworkFetchSequence = new BitmapCacheGetToDecodeSequence(getCommonNetworkFetchToEncodedMemorySequence());
...
return mNetworkFetchSequence;
}
getNetworkFetchSequence会经过重重调用来组合多个Producer。这里我就不追代码逻辑了,直接用下面这张图来描述Fresco网络加载图片的处理流程:

可以看到Fresco的整个图片加载过程还是十分复杂的。并且上图我只是罗列一些关键的Producer,其实还有一些我没有画出来。
十一、总结
为了辅助理解,再提供一张总结的流程图,将上面整个过程都放在里面了。后续的系列文章会详细介绍 UI 和图片加载过程,希望通过阅读其源码来详细了解内部的代码逻辑以及设计思路。

其实我们在阅读别人源码的时候,除了要知道具体的细节之外,也要注意别人的模块设计,借鉴其设计思想。然后想想如果是你在设计的时候,你会怎么划分模块,如何将不同的模块联系起来。
当模块划分后,里面的子模块又是如何划分的,它们之间协作关系如何保持。
以上就是详细分析Fresco源码之图片加载流程的详细内容,更多关于Fresco 图片加载流程的资料请关注自学编程网其它相关文章!

- 本文固定链接: https://47.98.125.4/post/216145/
- 转载请注明:必须在正文中标注并保留原文链接
- QQ群: PHP高手阵营官方总群(344148542)
- QQ群: Yii2.0开发(304864863)