[LeetCode] 61. Rotate List 旋转链表
Given the head of a linked list, rotate the list to the right by k places.
Example 1:

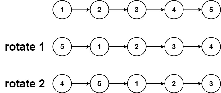
Input: head = [1,2,3,4,5], k = 2
Output: [4,5,1,2,3]
Example 2:

Input: head = [0,1,2], k = 4
Output: [2,0,1]
Constraints:
- The number of nodes in the list is in the range [0, 500].
- -100 <= Node.val <= 100
- 0 <= k <= 2 * 109
这道旋转链表的题和之前那道 Rotate Array 很类似,但是比那道要难一些,因为链表的值不能通过下表来访问,只能一个一个的走,博主刚开始拿到这题首先想到的就是用快慢指针来解,快指针先走k步,然后两个指针一起走,当快指针走到末尾时,慢指针的下一个位置是新的顺序的头结点,这样就可以旋转链表了,自信满满的写完程序,放到 OJ 上跑,以为能一次通过,结果跪在了各种特殊情况,首先一个就是当原链表为空时,直接返回NULL,还有就是当k大于链表长度和k远远大于链表长度时该如何处理,需要首先遍历一遍原链表得到链表长度n,然后k对n取余,这样k肯定小于n,就可以用上面的算法了,代码如下:
解法一:
class Solution {
public:
ListNode *rotateRight(ListNode *head, int k) {
if (!head) return NULL;
int n = 0;
ListNode *cur = head;
while (cur) {
++n;
cur = cur->next;
}
k %= n;
ListNode *fast = head, *slow = head;
for (int i = 0; i < k; ++i) {
if (fast) fast = fast->next;
}
if (!fast) return head;
while (fast->next) {
fast = fast->next;
slow = slow->next;
}
fast->next = head;
fast = slow->next;
slow->next = NULL;
return fast;
}
};
这道题还有一种解法,跟上面的方法类似,但是不用快慢指针,一个指针就够了,原理是先遍历整个链表获得链表长度n,然后此时把链表头和尾链接起来,在往后走 n - k%n 个节点就到达新链表的头结点前一个点,这时断开链表即可,代码如下:
class Solution {
public:
ListNode *rotateRight(ListNode *head, int k) {
if (!head) return NULL;
int n = 1;
ListNode *cur = head;
while (cur->next) {
++n;
cur = cur->next;
}
cur->next = head;
int m = n - k % n;
for (int i = 0; i < m; ++i) {
cur = cur->next;
}
ListNode *newhead = cur->next;
cur->next = NULL;
return newhead;
}
};
到此这篇关于C++实现LeetCode(61.旋转链表)的文章就介绍到这了,更多相关C++实现旋转链表内容请搜索自学编程网以前的文章或继续浏览下面的相关文章希望大家以后多多支持自学编程网!

- 本文固定链接: https://www.zxbcw.cn/post/217560/
- 转载请注明:必须在正文中标注并保留原文链接
- QQ群: PHP高手阵营官方总群(344148542)
- QQ群: Yii2.0开发(304864863)